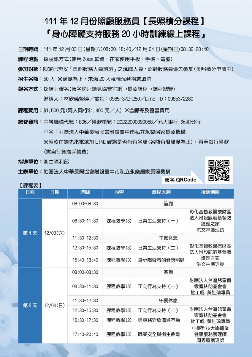
首頁 / 長照課程 / 居服員在職積分課程
最新消息 居服員在職積分課程 單一級證照加強班 照服員職前訓練 健康照護管理師課程 居家照顧服員招募中 ★長照人員積分查詢
最新消息 居服員在職積分課程 單一級證照加強班 照服員職前訓練 健康照護管理師課程 居家照顧服員招募中 ★長照人員積分查詢
-1.jpg)
注意事項:繳費、退費方式
1.課程人數滿 20 人以上確定開班,未開班則全額退費。
2.課程費用收據一律課程結束郵寄寄出;收據開立日期為開課日當天。
3.課程期間請保持在線上,若早退、遲到、中途離線予取消資格不退還費用。
4.課後須完成課後測驗,及格 60 分才予以發放證書。
5.本研習報名資料僅供本研習資料登錄使用,不做其他用途。
6.請保持視訊持續開啟,全程會錄影供審查,單位審查主辦單位會於系統控台管理學元上下線狀況。
7.開課單位於上課前 7 天聯繫視訊軟體使用方式。
8.報名後受理退費申請酌扣報名費 10%作為行政手續費、開課前 7 天受理酌扣 20%,開課前 3 天酌扣 30%,課程開辦 前 3 個工作天後恕不受理轉讓、取消報名及退費。
9.退費退款日於此課程結束後,退款一律採匯款。請提供元大銀行帳戶(非元大銀行帳戶將於退款費內代扣 15 元匯款 手續費),並確實填寫收款人之收款銀行、分行、戶名、帳號。若資訊不完整將無法完成退款。
10.為保障智慧財產與著作權,課程中禁止照相、錄影、錄音。
11.出席上課且簽到退,結訓完後會提供時數及完訓證明。
12. 課程若每堂超過四分之一未在線上不予發放證書。


