首頁 / 長照課程 / 居服員在職積分課程
最新消息 居服員在職積分課程 單一級證照加強班 照服員職前訓練 健康照護管理師課程 居家照顧服員招募中 ★長照人員積分查詢
最新消息 居服員在職積分課程 單一級證照加強班 照服員職前訓練 健康照護管理師課程 居家照顧服員招募中 ★長照人員積分查詢
_page-0001.jpg)
注意事項:繳費、退費方式
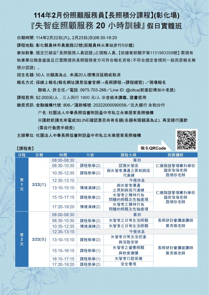
1.課程當日請交付1 張 1 吋照片。
2.為了響應環保,請學員自備環保杯。
3.課程費用收據一律課程當天發給;收據開立日期以上課為準。
4.報名後如需異動,至訓練課程開辦前 7 個工作天以前,可申請轉讓、取消報名,需扣 10%的行政費用,開課前 7 天退 80%,前三天退 70%,開課當天不予退費。課程開辦前 3 個工作天內恕不接受轉讓、取消報名及退費。
5.退費退款日於此課程結束後,退款一律採匯款。請提供元大銀行帳戶(非元大銀行帳戶將於退款費內代扣30元匯款
手續費),並確實提供收款人之收款銀行、分行、戶名、帳號。若資訊不完整將無法完成退款
6.出席上課且簽到退,結訓完後會提供時數及完訓證明。
7.本研習報名資料僅供本研習資料登錄使用,不做其他用途。
8.室內禁止照相、錄影、錄音。
9.報名完成後請自行加賴聯繫詢問是否報名成功。
10.課程期間請攜帶長照人員小卡及個人證明文件以利查驗。
11.課程中遲到或中途離席者及冒名頂替者,經發現將不予發放訓練證書及登錄積分不得要求退款。


